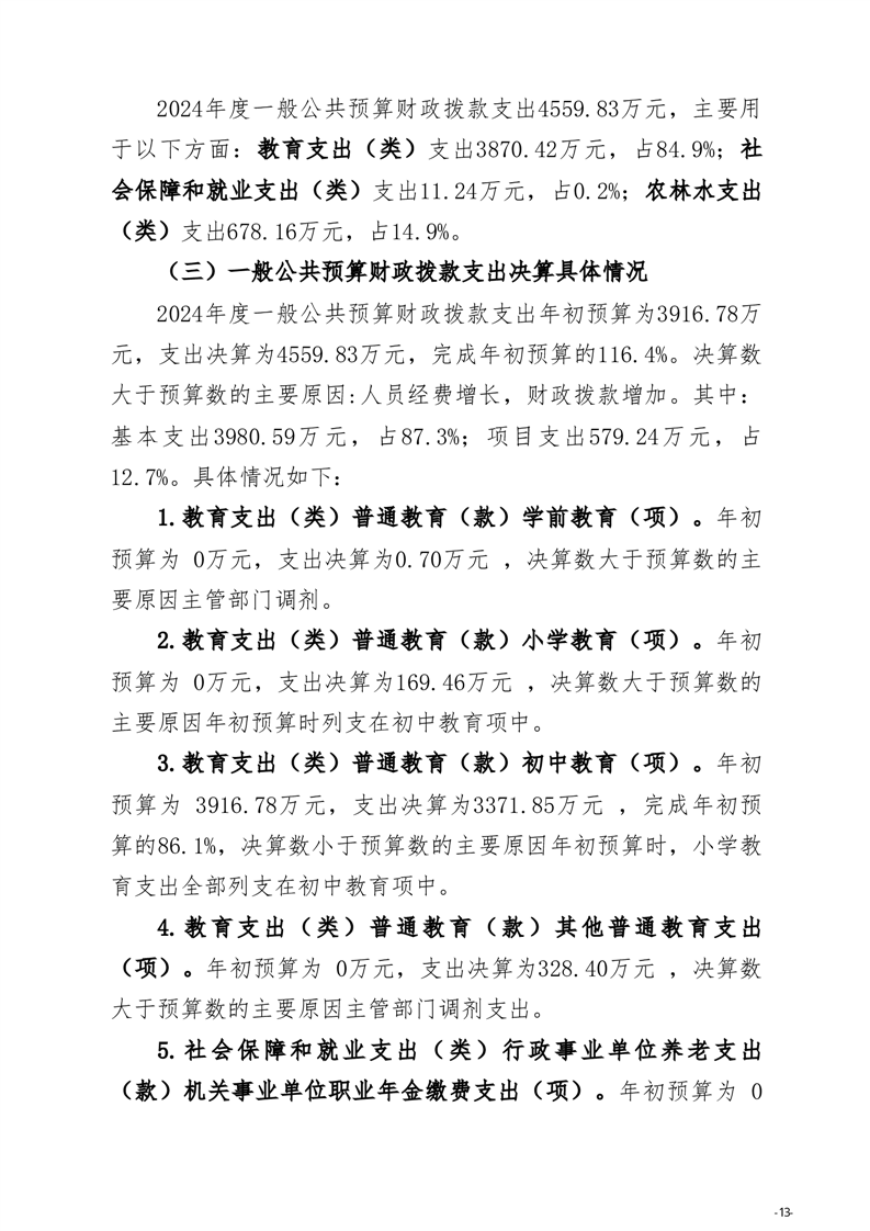
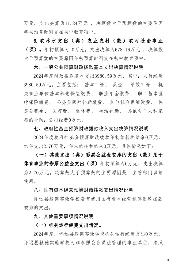
怀远县
五河县
固镇县
龙子湖区
蚌山区
禹会区
淮上区
当前位置:
首页
>
怀远县
>
义务教育
>
财务信息
索
引
号:
748939202/202508-00087
信息分类:
科技、教育,公民,DOC,TXT,PDF
内容分类:
财务信息
发布日期:
2025-08-29 17:26
发布机构:
怀远县教育局
成文日期:
2025-08-03
来源单位:
怀远县教育局
有
效
性:
有效
名 称:
怀远县教育局怀远县毅德实验学校2024年度单位决算
文 号:
无
关
键
词:
2024年度单位决算
怀远县教育局怀远县毅德实验学校2024年度单位决算
发布日期:2025-08-29 17:26
信息来源:怀远县教育局
浏览量:
【字号:
大
中
小
】
解读
扫一扫在手机打开当前页
友情链接:
中国政府网
安徽省人民政府网站
省内各地市政府门户网站
蚌埠市县区门户网站
智能问答
分享
关闭